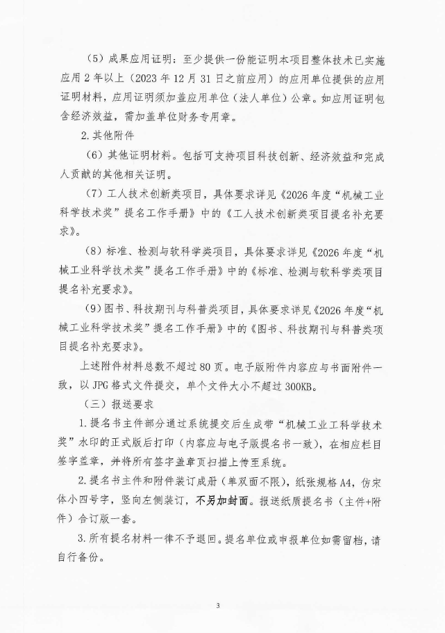
Image
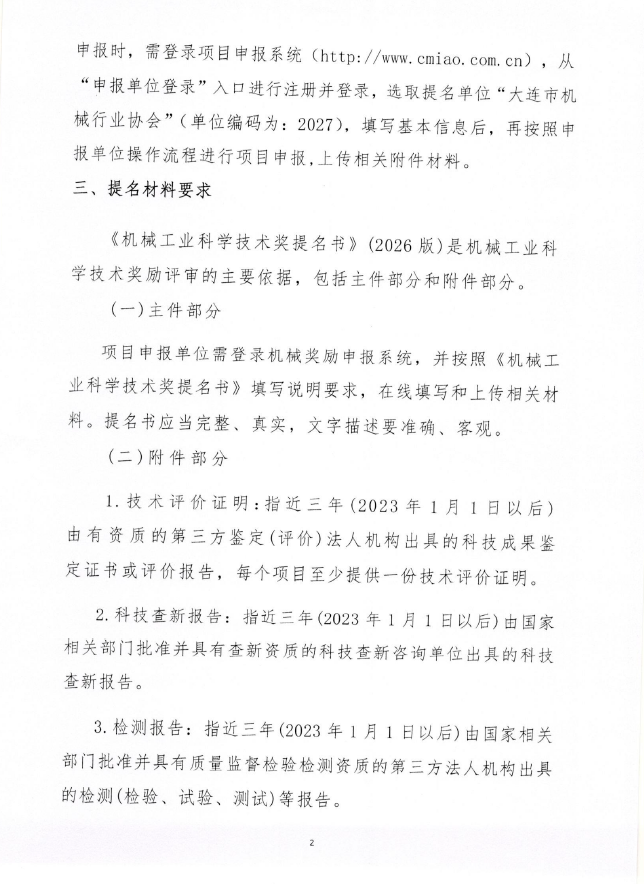
Image
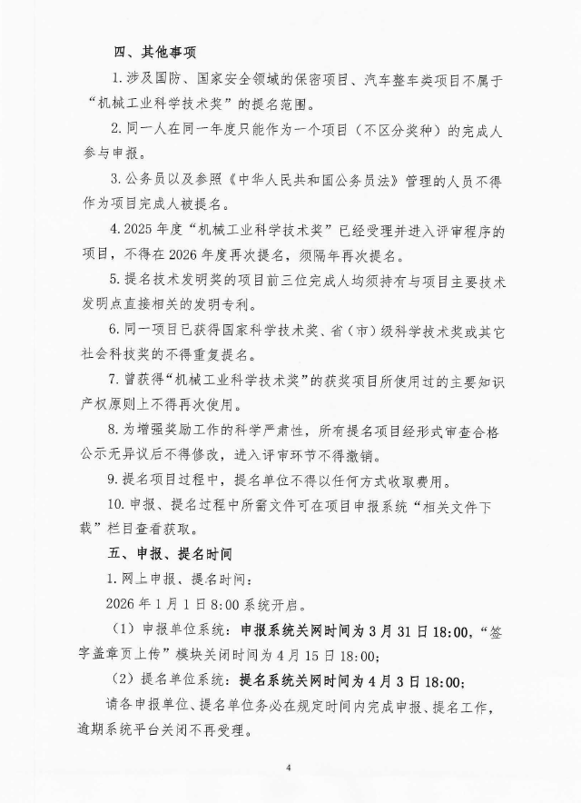
Image
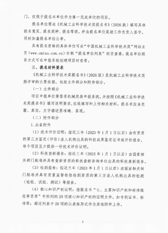
Image

关于提名申报2026年度“机械工业科学技术奖”的通知


编辑:2026-01-06 14:12:13

附件:2026年度机械工业科学技术奖提名工作手册

 

ADDRESS

地址:大连市沙河口区振工街28号
        (Z28时尚硅谷2号楼2303室)
邮编:116021
邮箱:dljxlhw@163.com

CONTACT US

会长 0411-83766520
秘书长 0411-83766521
综合部 0411-83766525 0411-83766526(传真)
信息部 0411-83766526 0411-83766526(传真)
联络部 0411-83766523 0411-83766523(传真)

CONTACT US

会长 0411-83766520
秘书长 0411-83766521
综合部 0411-83766525 0411-83766526(传真)
信息部 0411-83766526 0411-83766526(传真)
联络部 0411-83766523 0411-83766523(传真) 
地址:大连市沙河口区振工街28号
        (Z28时尚硅谷2号楼2303室)
邮编:116021
邮箱:dljxlhw@163.com